Vim介绍
vim是vi的升级版本
vim 如果没有这个命令的话安装,yum install -y vim-enhanced
vim有三种模式
一般模式:其中dd,吧某行拷贝到其他行下
编辑模式:可以输入信息操作
命令模式:可以搜索关键字,查找替换,wq q
vim是带有颜色显示的
vim颜色显示和移动光标
相同的文件在不同的目录就会有可能导致颜色不存在
gg 首航,然后按大写的O他会在你光标的前面加上一行
vim的配置文件在/etc/vimrc
一般模式下移动光标
vim一般模式下移动光标

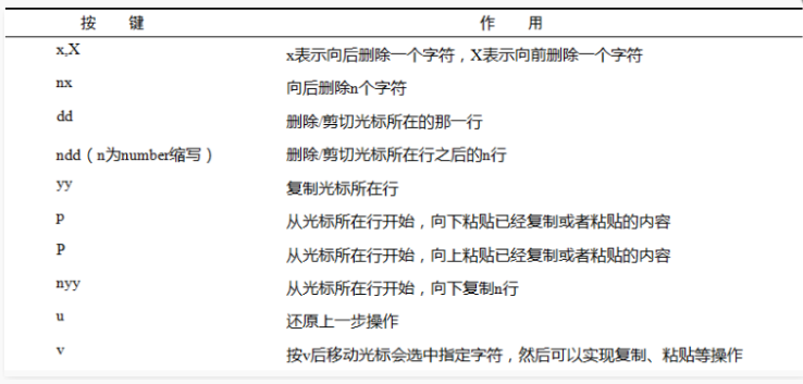
一般模式下复制剪切粘贴

进入编辑模式

vim命令模式

vim实践
# cp /etc/dnsmasq.conf /tmp/1.txt
(1) 分别向下、向右、向左、向上移动6个字符(6j 6l 6h 6k)。
(2) 分别向下、向上翻两页(分别按两次ctrl+f和ctrl+b)。
(3) 把光标移动到第49行(49G)。
(4) 把光标移动到行尾,再移动到行首(Shift+4, Shift+6)。
(5) 移动到1.txt文件的最后一行(G)。
(6) 移动到文件的首行(gg)。
(7) 搜索文件中出现的“dnsmasq”,并数一下该字符串出现的次数(/dnsmsq 然后按n)。
(8) 把从第1行到第10行出现的dnsmasq替换成dns(:1,10s/dnsmasq/dns/g)。
(9) 还原上一步操作(u)。
(10) 把整个文件中所有的etc替换成cte(:1,$s/etc/cte/g)。
(11) 把光标移动到第25行,删除字符串 “ly”(25G 然后按l向右移动光标找到"ly",按v选中,然后按x)。
(12) 还原上一步操作(u)。
(13) 删除第50行(50G dd)。
(14) 还原上一步操作(u)。
(15) 删除第37-42行的所有内容(37G 6dd)。
(16) 还原上一步操作(u)。
(17) 复制第48行的内容并粘贴到第52行下面(48G yy 52G p)。
(18) 还原上一步操作(u)。
(19) 复制第37-42行的内容并粘贴到第44行上面(37G 6yy 44G P)。
(20) 还原上一步操作(按u)。
(21) 把第37-42行的内容移动到第19行下面(37G 6dd 19G p)。
(22) 还原上一步操作(按u)。
(23) 把光标移动到首行,把第1行内容改为“#!/bin/bash”(先按gg,把光标定位到第1行,然后按字母A,进入编辑模式,同时>光标到行末尾,进行修改操作,完成后按ESC)。
(24) 在第1行下面插入新的一行,并输入“# Hello!”(按o进入编辑模式,同时光标向下另起一行,输入“# Hello!”)。
(25) 保存文档并退出(按Esc键,输入“:wq”)。

